EVO真人

      新闻中心
      NEWS CENTER
      资讯分类

      科研速递|亚精胺可以治疗色素减退

      • 分类:行业动态
      • 发布时间:2022-09-24 09:18
      • 访问量:

      【概要描述】色素减退是一种皮肤疾病,主要表现是黑色素减少,常见症状有白癜风、白化病和皮肤炎症后的色素减退。目前治疗色素减退的主要方法是口服药物,但是口服药物会引起皮肤萎缩、肠胃不适等不良副作用。因此开发一种天然无副作用的天然物质来治疗色素减退是很有必要的。

      科研速递|亚精胺可以治疗色素减退

      【概要描述】色素减退是一种皮肤疾病,主要表现是黑色素减少,常见症状有白癜风、白化病和皮肤炎症后的色素减退。目前治疗色素减退的主要方法是口服药物,但是口服药物会引起皮肤萎缩、肠胃不适等不良副作用。因此开发一种天然无副作用的天然物质来治疗色素减退是很有必要的。

      • 分类:行业动态
      • 发布时间:2022-09-24 09:18
      • 访问量:
      详情

      色素减退是一种皮肤疾病,主要表现是黑色素减少,常见症状有白癜风、白化病和皮肤炎症后的色素减退。目前治疗色素减退的主要方法是口服药物,但是口服药物会引起皮肤萎缩、肠胃不适等不良副作用。因此开发一种天然无副作用的天然物质来治疗色素减退是很有必要的。

       

      近日Scientific Reports期刊发表了一篇题为《A systematic exploration reveals the potential of spermidine for hypopigmentation treatment |through the stabilization of melanogenesis-associated proteins》文章,研究结果表明亚精胺可以通过稳定黑色素生成相关的蛋白质来治疗色素减退。
       

      一、亚精胺治疗增加了黑色素的生成


         为了研究亚精胺对黑色素生成的影响,研究团队通过不同浓度的亚精胺处理MNT-1 细胞中黑色素,通过定量分析发现亚精胺治疗增加了黑色素的生成。

       

       

       

      (Figure 1)

       二、亚精胺可调节黑色素生成相关的蛋白质降解系统


           为了证明亚精胺可调节涉及蛋白质降解的基因,研究团队通过系统检测亚精胺处理后的细胞发现有181个基因下调和82个基因上调,其中不包括黑色素生成相关的基因。为了进一步证明,研究团队分析了亚精胺对酪氨酸酶基因家族TYR、TRP-1和TRP-2表达水平的影响,这些基因是紧密调节黑色素生成的基因。mRNA表达水平证实了亚精胺不会改变黑色素生成相关基因的表达。但是有几个基因的活性被亚精胺改变并且与蛋白质降解有关,几个改变的基因与 ubiquition 有关,ubiquition 是一种与黑色素生成相关的蛋白质降解系统

       

       

      (Figure 2)

      三、亚精胺调节蛋白质的稳定性促进黑色素生成。


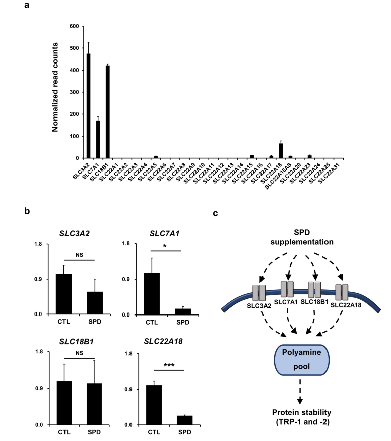
           黑色素的产生是由黑色素生成相关蛋白质的合成和降解的平衡来调节的。亚精胺处理TYR、TRP-1和TRP-2基因,通过转运蛋白基因SLC3A2、SLC7A1、SLC18B1和SLC22A18作用,提升细胞内多胺的水平,从而增加黑色素生成相关的蛋白质稳定性来促进体内黑色素的生成。

       

       

      (Figure 3)

       

       

      (Figure 4)

       

       总结,该项研究表明天然化合物亚精胺在治疗色素减退上有潜在的作用,未来在化妆品和保健品领域有一定的应用价值。

       

      参考文献:
      [1].Brito, S., Heo, H., Cha, B. et al. A systematic exploration reveals the potential of spermidine for hypopigmentation treatment through the stabilization of melanogenesis-associated proteins.Sci Rep 12, 14478 (2022). https://doi.org/10.1038/s41598-022-18629-3.

      ×

      搜索

      搜索
      这是描述信息

      热线:021-68187180

      传真:021-68187179

      邮箱:services@jlweddingstudio.com

                          sales@jlweddingstudio.com

      地址:上海市浦东新区周浦镇蓝靛路1199号

      这是描述信息
      版权所有©EVO真人(上海)有限公司    沪ICP备09012407号      沪公网安备31011502015262号   
      ×